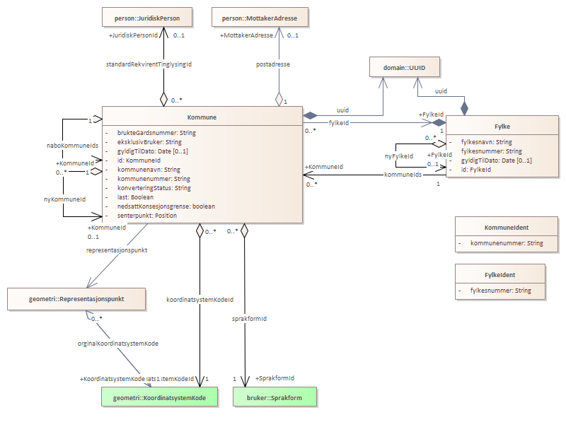
Implementasjonsmodell - Kommune

Header Image
Project:
Implementasjonsmodell - Kommune : Class diagram
Created: 18.06.2013 10:17:13
Modified: 19.05.2020 09:47:45
Project:
Advanced:
Implementasjonsmodell over kommune og fylke.<br/>